韦德体育 韦德体育
智慧校园
经理信箱
网站地图
 首页  关于我们  党团建设  公司专业  教学科研  人才培养  人才招聘  公共服务  国际项目  信息公开 
所在位置: 首页>>通知公告>>正文
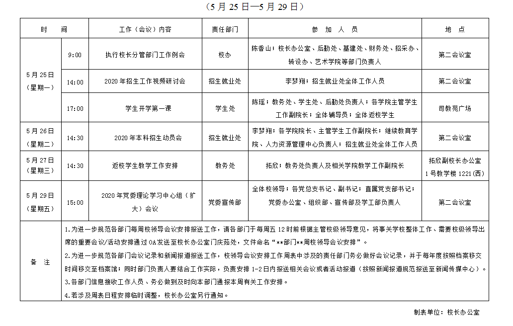
韦德体育2019-2020学年第二学期第14周校领导会议安排表
2020-05-25 作者:董事长办公室  董事长办公室   (浏览次数:)

 

上一条: 韦德体育2019-2020学年第二学期第15周校领导会议安排表
下一条:韦德体育 2019-2020 学年第二学期第 13 周校领导会议安排表
关闭窗口

官方微信